saltar al contenido
Acceso
Inicio
Nuestra línea de contacto
Funcionamiento
Funcionamiento
Línea de Contacto
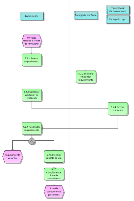
Diagrama de funcionamiento